Developer Guide
- Acknowledgements
- Setting up, getting started
- Design
- Implementation
- Documentation, logging, testing, configuration, dev-ops
- Appendix: Requirements
- Appendix: Instructions for manual testing
Acknowledgements
- {list here sources of all reused/adapted ideas, code, documentation, and third-party libraries – include links to the original source as well}
Setting up, getting started
Refer to the guide Setting up and getting started.
Design

.puml
files used to create diagrams are in this document docs/diagrams
folder. Refer to the PlantUML Tutorial at se-edu/guides to learn how to create and edit diagrams.
Architecture
The Architecture Diagram given above explains the high-level design of the App.
Given below is a quick overview of main components and how they interact with each other.
Main components of the architecture
Main
(consisting of classes Main
and MainApp
) is in charge of the app launch and shut down.
- At app launch, it initializes the other components in the correct sequence, and connects them up with each other.
- At shut down, it shuts down the other components and invokes cleanup methods where necessary.
The bulk of the app’s work is done by the following four components:
-
UI
: The UI of the App. -
Logic
: The command executor. -
Model
: Holds the data of the App in memory. -
Storage
: Reads data from, and writes data to, the hard disk.
Commons
represents a collection of classes used by multiple other components.
How the architecture components interact with each other
The Sequence Diagram below shows how the components interact with each other for the scenario where the user issues the command delete 1
.
Each of the four main components (also shown in the diagram above),
- defines its API in an
interface
with the same name as the Component. - implements its functionality using a concrete
{Component Name}Manager
class (which follows the corresponding APIinterface
mentioned in the previous point.
For example, the Logic
component defines its API in the Logic.java
interface and implements its functionality using the LogicManager.java
class which follows the Logic
interface. Other components interact with a given component through its interface rather than the concrete class (reason: to prevent outside component’s being coupled to the implementation of a component), as illustrated in the (partial) class diagram below.
The sections below give more details of each component.
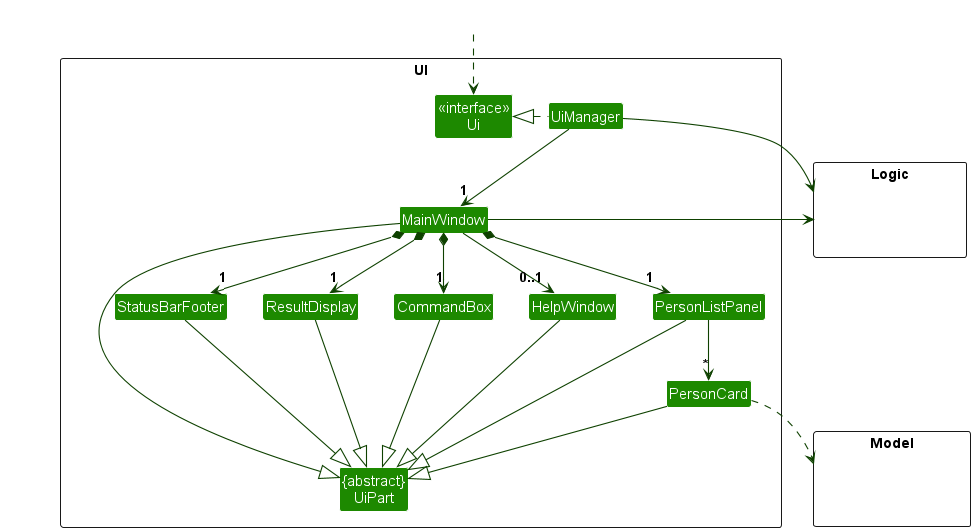
UI component
The API of this component is specified in Ui.java
The UI consists of a MainWindow
that is made up of parts e.g.CommandBox
, ResultDisplay
, PersonListPanel
, StatusBarFooter
etc. All these, including the MainWindow
, inherit from the abstract UiPart
class which captures the commonalities between classes that represent parts of the visible GUI.
The UI
component uses the JavaFx UI framework. The layout of these UI parts are defined in matching .fxml
files that are in the src/main/resources/view
folder. For example, the layout of the MainWindow
is specified in MainWindow.fxml
The UI
component,
- executes user commands using the
Logic
component. - listens for changes to
Model
data so that the UI can be updated with the modified data. - keeps a reference to the
Logic
component, because theUI
relies on theLogic
to execute commands. - depends on some classes in the
Model
component, as it displaysPerson
object residing in theModel
.
Logic component
API : Logic.java
Here’s a (partial) class diagram of the Logic
component:
The sequence diagram below illustrates the interactions within the Logic
component, taking execute("delete 1")
API call as an example.

DeleteCommandParser
should end at the destroy marker (X) but due to a limitation of PlantUML, the lifeline continues till the end of diagram.
How the Logic
component works:
- When
Logic
is called upon to execute a command, it is passed to anAddressBookParser
object which in turn creates a parser that matches the command (e.g.,DeleteCommandParser
) and uses it to parse the command. - This results in a
Command
object (more precisely, an object of one of its subclasses e.g.,DeleteCommand
) which is executed by theLogicManager
. - The command can communicate with the
Model
when it is executed (e.g. to delete a person).
Note that although this is shown as a single step in the diagram above (for simplicity), in the code it can take several interactions (between the command object and theModel
) to achieve. - The result of the command execution is encapsulated as a
CommandResult
object which is returned back fromLogic
.
Here are the other classes in Logic
(omitted from the class diagram above) that are used for parsing a user command:
How the parsing works:
- When called upon to parse a user command, the
AddressBookParser
class creates anXYZCommandParser
(XYZ
is a placeholder for the specific command name e.g.,AddCommandParser
) which uses the other classes shown above to parse the user command and create aXYZCommand
object (e.g.,AddCommand
) which theAddressBookParser
returns back as aCommand
object. - All
XYZCommandParser
classes (e.g.,AddCommandParser
,DeleteCommandParser
, …) inherit from theParser
interface so that they can be treated similarly where possible e.g, during testing.
Model component
API : Model.java
The Model
component,
- stores the address book data i.e., all
Person
objects (which are contained in aUniquePersonList
object). - stores the currently ‘selected’
Person
objects (e.g., results of a search query) as a separate filtered list which is exposed to outsiders as an unmodifiableObservableList<Person>
that can be ‘observed’ e.g. the UI can be bound to this list so that the UI automatically updates when the data in the list change. - stores a
UserPref
object that represents the user’s preferences. This is exposed to the outside as aReadOnlyUserPref
objects. - does not depend on any of the other three components (as the
Model
represents data entities of the domain, they should make sense on their own without depending on other components)
Storage component
API : Storage.java
The Storage
component,
- can save both address book data and user preference data in JSON format, and read them back into corresponding objects.
- inherits from both
AddressBookStorage
andUserPrefStorage
, which means it can be treated as either one (if only the functionality of only one is needed). - depends on some classes in the
Model
component (because theStorage
component’s job is to save/retrieve objects that belong to theModel
)
Common classes
Classes used by multiple components are in the seedu.address.commons
package.
Implementation
This section describes some noteworthy details on how certain features are implemented.
[Proposed] Find feature
Proposed Implementation
The find mechanism is facilitated by the FindCommand
, FindCommandParser
, and a set of predicate classes (MatchingSubjectPredicate
, MatchingLevelPredicate
, and MatchingPricePredicate
).
It enables users to filter the list of tutors or students by one or more criteria — such as subject, level, or price range.
-
FindCommand#execute()
— Executes the find operation by applying the appropriate predicate to filter the list. -
FindCommandParser#parse()
— Parses and validates user input to create a validFindCommand
.
These operations interact with the Model
interface through Model#getFilteredPersonList()
to apply the filter and display results.
Given below is an example usage scenario and how the find mechanism behaves at each step.
Step 1. The user launches the application for the first time. The application displays the full list of tutors and students.
Step 2. The user executes find tutors s/ Mathematics
command to find tutors teaching mathematics. The FindCommandParser
validates the input and creates a FindCommand
. The command executes and calls Model#getFilteredPersonList()
with the predicate, filtering the displayed list to show only tutors teaching Mathematics.

FindCommandParser
will throw a ParseException
, and the command will not execute. The user will see an appropriate error message.
Step 3. The user executes list students
or list tutors
to view either all students or all tutors again. The list students/tutors
command resets the filter by calling Model#getFilteredPersonList
, displaying the complete list of tutors or students.
The following sequence diagram shows how a find operation goes through the Logic
component:

FindCommand
should end at the destroy marker (X) but due to a limitation of PlantUML, the lifeline reaches the end of diagram.
Design considerations:
Aspect: How filtering is applied:
-
Alternative 1 (current choice): Use JavaFX FilteredList with predicates.
- Pros: Efficient, leverages JavaFX’s built-in filtering mechanism. Automatically updates the UI when filter changes. Clean separation of filtering logic through predicate classes (
MatchingSubjectPredicate
,MatchingLevelPredicate
, andMatchingPricePredicate
). - Cons: Filter is stateless – each new find command replaces the previous filter completely.
- Pros: Efficient, leverages JavaFX’s built-in filtering mechanism. Automatically updates the UI when filter changes. Clean separation of filtering logic through predicate classes (
-
Alternative 2: Maintain a separate filtered copy of the person list.
- Pros: Provides more control over the filtering process. Could potentially support multiple simultaneous filters (e.g., by subject and price together).
- Cons: More complex implementation. Requires manual synchronization with the main list when data changes. Increases memory usage due to duplicate lists.
[Proposed] Match/Unmatch Feature
Proposed Implementation
The proposed match/unmatch mechanism is facilitated by MatchCommand
and UnmatchCommand
. It establishes or removes bidirectional references between a tutor and a student, ensuring one-to-one matching relationships.
-
MatchCommand#execute()
— Creates a bidirectional match between a tutor and student, updating both entities. -
UnmatchCommand#execute()
— Removes the bidirectional match between a tutor and student. -
MatchCommandParser#parse()
— Parses and validates user input to create a validMatchCommand
with tutor and student indices. -
UnmatchCommandParser#parse()
— Parses user input to create a valid UnmatchCommand with either tutor or student index.
These operations interact with the Model
interface through Model#matchTutorStudent()
and Model#unmatchTutorStudent()
to maintain referential integrity.
Given below is an example usage scenario and how the match/unmatch mechanism behaves at each step.
Step 1. The user launches the application. The application displays a unified list containing both tutors and students, none of which are matched initially.
Step 2. The user executes match t1 s2
command to match the first tutor with the second student. The MatchCommandParser
validates the input, checks that both indices are valid and visible in the current filtered list, and creates a MatchCommand
. The command executes and calls Model#matchTutorStudent()
, which:
- Verifies neither tutor nor student is already matched to someone else
- Creates bidirectional references between the tutor and student
- Updates the GUI to display the match information in both entities’ profiles

Step 3. The user realizes the match was incorrect and executes unmatch t1
to remove the match. The UnmatchCommandParser
validates the input and creates an UnmatchCommand
. The command executes and calls Model#unmatchTutorStudent()
, which:
- Retrieves the matched pair from the specified entity
- Removes bidirectional references from both tutor and student
- Updates the GUI to remove match information from both profiles
Step 4. The user executes match t1 s1
to create a new match. Since both entities are now unmatched, the operation succeeds and establishes the new bidirectional relationship.
The following sequence diagram shows how a find operation goes through the Logic
component:

MatchCommand
should end at the destroy marker (X) but due to a limitation of PlantUML, the lifeline reaches the end of diagram.
Design considerations:
Aspect: One-to-one vs one-to-many matching:
-
Alternative 1 (current choice): One-to-one matching (each tutor can only match with one student and vice versa).
- Pros: Simple to implement and understand. Prevents ambiguity in match status. Easier to maintain referential integrity. Reflects real-world tuition arrangements where one tutor typically has dedicated time slots for specific students.
- Cons: Less flexible if a tutor wants to teach multiple students simultaneously. Requires unmatch before creating new match.
-
Alternative 2: One-to-many matching (tutors can match with multiple students).
- Pros: More flexible for tutors who teach group sessions. Better reflects scenarios where one tutor handles multiple students.
- Cons: Significantly more complex implementation. Harder to maintain data consistency. More complex UI to display multiple matches. Deletion becomes more complicated (need to handle cascading unmatches).
Aspect: How to handle already-matched entities:
-
Alternative 1 (current choice): Reject and require explicit unmatch first.
- Pros: Prevents accidental overwriting of matches. Forces user to consciously remove existing match. Clearer audit trail of operations. Prevents data loss.
- Cons: Requires two commands to reassign a match (unmatch then match).
-
Alternative 2: Automatically unmatch and rematch in one command.
- Pros: More convenient for users - single command to reassign. Fewer steps for common operation.
- Cons: Risk of accidental match reassignment. Harder to undo mistakes. Less transparent to user what happened to previous match. Could cause confusion.
[Proposed] Recommend feature
Proposed Implementation
The proposed recommend mechanism is facilitated by RecommendCommand
and its associated predicate classes. It recommends persons in the person list based on specified criteria (subject, level, or price range) and displays matching results.
-
RecommendCommand#execute()
— Executes the recommend operation by applying the appropriate predicate to filter the list. -
RecommendCommandParser#parse()
— Parses and validates user input to create a validRecommendCommand
.
These operations interact with the Model
interface through Model#getFilteredPersonList()
to updates the filtered person list, which is then displayed to the user as recommendations.
Given below is an example usage scenario and how the recommend mechanism behaves at each step.
Step 1. The user launches the application for the first time. The application displays the full list of tutors and students.
Step 2. The user executes recommend 2 s/
command to find tutors/students matching the subject of the student/tutor. The RecommendCommandParser
validates the input and creates a RecommendCommand
. The command retrieves the specified user, constructs a predicate based on the user’s subject requirement, and applies it using Model#updateFilteredPersonList(predicate)
to display recommended tutors matching the criteria.

RecommendCommandParser
will throw a ParseException
, and the command will not execute. The user will see an appropriate error message.
Design considerations:
Aspect: How recommendations are generated:
-
Alternative 1 (current choice): Use JavaFX FilteredList with dynamically constructed predicates based on the selected user’s requirements (subject, level, price).
- Pros: Efficient, leverages JavaFX’s built-in filtering and automatic UI updates. Predicate logic is modular and reusable. Recommendations are always up-to-date with the latest criteria.
- Cons: Recommendations are stateless, each new recommend command replaces the previous filter and results.
-
Alternative 2: Maintain a separate recommended list for each user.
- Pros: Allows caching and quick retrieval of previous recommendations. Could support multiple recommendation sets per user.
- Cons: More complex implementation. Requires manual synchronization with source data. Higher memory usage and risk of stale recommendations.
Aspect: How to handle empty results:
-
Alternative 1 (current choice): Display appropriate message, keep filter applied.
- Pros: User understands why list is empty. Clear feedback on search outcome.
- Cons: User must execute
list tutors/students
to see full list again.
-
Alternative 2: Automatically reset to full list when no results found.
- Pros: User always sees something in the list.
- Cons: Confusing user experience - unclear whether search executed successfully or was ignored.
[Proposed] Sort Feature
Proposed Implementation
The proposed sort mechanism is facilitated by SortCommand
, which allows users to sort tutors or students by specified criteria (price and/or level). The sorting supports:
- Single criterion sorting (e.g., by price only)
- Multi-criterion sorting with priority order (e.g., by price first, then by level)
- Separate sorting for tutors and students
Key Components
-
SortCommand
- Executes the sorting operation -
SortCommandParser
- Parses user input and createsSortCommand
objects -
Model#sortPersons(List<String>)
- Applies the sort to the filtered person list -
ModelManager#getComparatorForCriteria(String)
- Creates comparators for each sort criterion -
AddressBook#sortPersons(Comparator<Person>)
- Performs the actual sorting on the person list
The sort operation interacts with the Model
interface through Model#sortPersons(List<String>)
to sort the person list and Model#updateFilteredPersonList(Predicate<Person>)
to filter by role
Given below is an example usage scenario and how the sort mechanism behaves at each step.
Step 1. The user launches the application for the first time. The application displays the full list of tutors and students in the order they were added to the address book.
Step 2. The user executes list tutors
to view only tutors. The ListCommand
calls Model#updateFilteredPersonList(PREDICATE_SHOW_ALL_TUTORS)
to filter the displayed list to show only tutors.
Step 3. The user notices that tutors are not organized by price and wants to find affordable options. The user executes sort tutors p/
command to sort tutors by their hourly rates. The SortCommandParser
validates the input (checking that “tutors” is a valid role and “p/” is a valid field) and creates a SortCommand
with role “tutors” and sort criteria [“p/”]. The command executes and performs the following:
1. Calls Model#updateFilteredPersonList(PREDICATE_SHOW_ALL_TUTORS)
to ensure only tutors are displayed
2. Calls Model#sortPersons(["p/"])
which creates a comparator for price
3. The comparator sorts tutors in ascending order by their minimum price value
4. Returns a success message: “Sorted all tutors by price”
The tutors are now displayed sorted by price from lowest to highest.

SortCommandParser
will throw a ParseException
, and the command will not execute. The user will see an appropriate error message.
Step 4. The user wants to further refine the sorting by also considering education level. The user executes sort tutors p/ l/
to sort by price first, then by level. The SortCommand
creates a chained comparator that first compares by price, then by level for tutors with the same price. Tutors are now organized with the most affordable at the top, and within each price range, sorted by education level.

list tutors
again after sorting, the tutors will still be displayed in the sorted order. The sorting is only reset when the application is restarted or when a new sort command is executed with different criteria.
Step 5. The user executes list students
to switch to viewing students. Since the sort was applied only to tutors, students are displayed in their original unsorted order.
Step 6. The user executes sort students l/ p/
to sort students by level first, then by price. Students are now organized by education level, with students at lower levels appearing first, and within each level, sorted by their budget (price range).
Implementation Details
-
Parsing:
SortCommandParser
validates that:- The role is either “tutors” or “students”
- All field are either “p/” or “l/”
- There are no duplicate fields
- Filtering: Before sorting, the command filters the person list to show only the specified role (tutors or students)
- Comparator Chaining: Multiple sort criteria are handled by chaining comparators
- Range Handling: For level and price fields that support ranges (e.g., “1-3” or “20-30”), the comparator uses the first number for sorting
Error Handling
The sort command handles several error cases:
- Invalid role: Returns parse exception if role is not “tutors” or “students”
- Invalid field: Returns parse exception if field is not “p/” or “l/”
- Duplicate fields: Returns parse exception with message indicating which field is duplicated
- Missing parameters: Returns parse exception if role or fields are not provided
Design Considerations
Aspect: How sorting is performed
-
Alternative 1 (current choice): Sort the underlying
ObservableList
in place- Pros: Changes automatically propagate to the UI through JavaFX bindings; simple implementation
- Cons: Modifies the original data structure permanently (within the session); sorting affects all views
-
Alternative 2: Create a sorted view without modifying the underlying list
- Pros: Preserves original order; allows multiple sorted views
- Cons: More complex implementation; requires additional data structures
Aspect: Sorting by ranges (Level and Price)
-
Alternative 1 (current choice): Use the first number in hyphenated ranges (e.g., “20-30 -> 20)
- Pros: Simple and predictable behaviour; works consistently for both single values and ranges
- Cons: May not represent the “true” value for ranges (doesn’t use midpoint or average)
-
Alternative 2: Calculate midpoint or average of ranges
- Pros: More accurate representation of range values
- Cons: More complex logic; may be unintuitive for users
Documentation, logging, testing, configuration, dev-ops
Appendix: Requirements
Product scope
Target user profile:
- Primary/secondary school students seeking tutors for core subjects (English, Maths, Chinese, Science).
- Freelance tutors offering lessons for levels 1–6 (single level or a range).
- Prefers fast, keyboard-centric workflows; comfortable with CLI.
- Needs to filter and match based on subject, level, and price range.
- Works primarily on desktop (Windows/macOS/Linux) with Java 17+.
Value proposition: A focused CLI app that adds/list/finds tutors & students with clear validators (subject/level/price), and lets users match/unmatch pairs quickly and reliably — faster and more consistent than maintaining spreadsheets or generic contact apps
User stories
Priorities: High (must have) - * * *
, Medium (nice to have) - * *
, Low (unlikely to have) - *
Priority | As a … | I want to … | So that I can… |
---|---|---|---|
* * * |
coordinator | add a student with phone, address, subject, level, price | track requests consistently |
* * * |
coordinator | add a tutor with phone, address, subject, level(s), price | track offers consistently |
* * * |
coordinator | list all tutors or students | focus on one role at a time |
* * * |
coordinator | find tutors/students by /s subject | shortlist relevant candidates |
* * * |
coordinator | find by /l level | ensure level suitability |
* * * |
coordinator | find by /p price range | respect budget constraints |
* * * |
coordinator |
match t<INDEX> with s<INDEX>
|
record a pairing |
* * * |
coordinator | unmatch a tutor or student | correct/undo a pairing |
* * * |
coordinator |
delete t<INDEX> or s<INDEX>
|
remove obsolete entries |
* * |
coordinator | see clear error messages for invalid inputs | fix mistakes quickly |
* * |
coordinator | prevent duplicates by name+phone+type | keep data clean |
* |
coordinator | edit entries after creation | adjust details without re-adding |
* * |
coordinator | recommend tutors to a student / students to a tutor | suggest good matches |
{More to be added}
Use cases
(For all use cases below, the System is the ConnectEd
and the Actor is the user
, unless specified otherwise)
Use case: Add a student/tutor
MSS
- User requests to add a person by providing role (tutor/student), name, phone, address, subject, level, and price.
- ConnectEd validates all fields.
- ConnectEd adds the new person to the database.
- ConnectEd shows a success message and the updated list. Use case ends.
Extensions
-
2a. One or more fields are missing or in the wrong format.
ConnectEd shows an error message indicating the invalid/missing field(s).
Use case resumes at step 1 with corrected input.
-
2b. A duplicate person (same role, same name, same phone) exists. ConnectEd rejects the add and shows a duplicate warning.
Use case ends.
-
3a. Storage fails (e.g., I/O error).
-
3a1. ConnectEd shows “Error saving data: add”.
Use case ends.
-
Use case: List tutors/students
MSS
-
User requests to list either tutors or students.
-
ConnectEd shows the requested list with indices.
Use case ends.
Extensions
- 1a. The parameter is missing or invalid.
-
1a1. ConnectEd shows “Invalid command format! list: Lists all tutors or students and displays them as a list with index numbers. Parameter: ‘tutors’ / ‘students’”.
Use case ends.
-
- 2a. The requested list is empty.
-
2a1. ConnectEd shows “No <tutors/students> in the list yet!”.
Use case ends.
-
Use case: Find tutors/students (by subject / level / price)
MSS
- User enters a
find
command specifying an optional role (tutor
orstudent
) and one or more filters using prefixess/
,l/
, orp/
with their respective values.
Examples:find tutors s/ Mathematics
find students l/ 3
find tutors p/ 20-50 l/ 4
-
ConnectEd validates the role (if present), checks that at least one valid prefix is included, and ensures that the values follow the correct format.
-
ConnectEd constructs the appropriate predicates (
RolePredicate
,MatchingSubjectPredicate
,MatchingLevelPredicate
,MatchingPricePredicate
) and combines them logically using AND conditions. -
ConnectEd updates the displayed list to show only persons (tutors or students) who match all provided filter criteria.
Use case ends.
Extensions
-
2a. Role is invalid or missing when required.
-
2a1. ConnectEd shows:
“Invalid command format! Usage: find [tutor|student] [s/SUBJECT] [l/LEVEL] [p/PRICE].”
Use case ends.
-
2a1. ConnectEd shows:
-
2b. No valid prefixes (
s/
,l/
,p/
) are provided.-
2b1. ConnectEd shows:
“Invalid command format! Usage: find [tutor|student] [s/SUBJECT] [l/LEVEL] [p/PRICE].”
Use case ends.
-
2b1. ConnectEd shows:
-
2c. Filter value is malformed (e.g.,
l/
contains non-numeric text,p/
contains invalid range such as50-30
, ors/
is empty).-
2c1. ConnectEd shows:
“Invalid command format! Usage: find [tutor|student] [s/SUBJECT] [l/LEVEL] [p/PRICE].”
Use case ends.
-
2c1. ConnectEd shows:
-
2d. Extra or invalid arguments (e.g., missing spaces, wrong prefixes like
x/
, or incomplete command).-
2d1. ConnectEd shows:
“Invalid command format! Usage: find [tutor|student] [s/SUBJECT] [l/LEVEL] [p/PRICE].”
Use case ends.
-
2d1. ConnectEd shows:
-
3a. No persons match the provided filter criteria.
-
3a1. ConnectEd displays an empty list (no matches found).
Use case ends.
-
3a1. ConnectEd displays an empty list (no matches found).
-
3b. The address book has no entries for the selected role (tutor/student).
-
3b1. ConnectEd displays an empty list.
Use case ends.
-
3b1. ConnectEd displays an empty list.
-
3c. Multiple valid filters are combined (e.g.,
s/math l/3 p/20-40
).-
3c1. ConnectEd applies all filters together using logical AND, showing only persons who match all the specified conditions.
Use case ends successfully.
-
3c1. ConnectEd applies all filters together using logical AND, showing only persons who match all the specified conditions.
Use case: Match a tutor to a student
Preconditions: At least one tutor and one student exist and are visible (possibly after list/find).
Guarantees: On success, both sides reflect a bidirectional match.
MSS
-
User requests to match using visible indices: match
<Id>
s<Id>
. -
ConnectEd validates both indices against the list of persons.
-
ConnectEd checks that neither party is already matched.
-
ConnectEd links the tutor and student (one-to-one) and updates both profiles.
-
ConnectEd shows success message (e.g., “Matched student Josh Low (id: #2) with tutor Aaron Tan (id: #1)”).
Use case ends.
Extensions
- 2a. Either index is invalid/out of range/not visible.
-
2a1. ConnectEd shows an index error (role-specific).
Use case resumes at step 1.
-
- 3a. Tutor is already matched.
-
3a1. ConnectEd shows “Tutor
is already matched to . Unmatch first.” Use case ends.
-
- 3b. Student is already matched.
-
3b1. ConnectEd shows “Student
is already matched to . Unmatch first.” Use case ends.
-
- 4a. The exact pair is already matched (idempotent).
-
4a1. ConnectEd shows “No change: Tutor
is already matched to Student .” Use case ends.
-
- 4b. No tutors or students exist.
-
4b1. ConnectEd shows “There are no tutors and students to match!”.
Use case ends.
-
- 4c. Storage fails.
-
4c1. ConnectEd shows “Error saving data: match”.
Use case ends.
-
Use case: Unmatch a tutor and student
Preconditions: The specified tutor or student is currently matched.
Guarantees: On success, neither side remains matched.
MSS
-
User requests to unmatch by specifying one side: unmatch
<Id of tutor>
or unmatch<Id of student>
. -
ConnectEd validates the index against the currently displayed list for that role.
-
ConnectEd verifies there is a linked counterpart.
-
ConnectEd removes the bidirectional link and updates both profiles.
-
ConnectEd shows success message (e.g., “Unmatched tutor Aaron Tan (id: #1) and student Josh Low (id: #2).”).
Use case ends.
Extensions
- 2a. Index invalid/out of range/not visible.
-
2a1. ConnectEd shows a role-specific index error.
Use case resumes at step 1.
-
- 3a. The specified person is not matched.
-
3a1. ConnectEd shows “No change:
is not currently matched.” Use case ends.
-
- 4a. Storage fails.
-
4a1. ConnectEd shows “Error saving data: unmatch”.
Use case ends.
-
Use case: Delete a person (tutor/student)
Preconditions: If matched, the person must be unmatched first.
Guarantees: On success, the person is removed and indices are re-numbered.
MSS
-
User requests to delete a specific person using role + index: delete
-
ConnectEd validates the role and index.
-
ConnectEd confirms the person is not currently matched.
-
ConnectEd deletes the person and updates the list.
-
ConnectEd shows a success message and the refreshed list.
Use case ends.
Extensions
- 2a. Role not specified or wrong format.
-
2a1. ConnectEd shows “Please specify tutor/student to be deleted using delete
<index>
!”.Use case ends.
-
- 2b. Index invalid/out of range/not visible.
-
2b1. ConnectEd shows “This person doesn’t exist! Please check the index again”.
Use case ends.
-
- 3a. Person is matched.
-
3a1. ConnectEd shows “<Tutor/Student> is matched, please unmatch before deleting …”.
Use case ends.
-
- 4a. No entries exist for that role.
-
4a1. ConnectEd shows “There are no <tutors/students> yet!”.
Use case ends.
-
- 4b. Storage fails.
-
4b1. ConnectEd shows “Error saving data: delete”.
Use case ends.
-
Use case: Recommend tutors to a student / students to a tutor Preconditions: At least one tutor and one student exist in the database. Guarantees: On success, the user receives a list of recommended tutors for a student, or students for a tutor, based on subject, level, and price compatibility. MSS
- User requests recommendations for a person using
recommend INDEX [subject] [level] [price]
(e.g.,recommend 1 /s /l
). - ConnectEd validates the index and checks that it refers to a valid person in the current list.
- ConnectEd retrieves the profile of the specified student/tutor.
- ConnectEd determines the role (student or tutor) and applies the relevant filters:
- For students: recommends tutors matching subject, level, and price.
- For tutors: recommends students matching subject, level, and price.
- If no flags are specified, all requirements are used.
-
ConnectEd displays a ranked list of recommended tutors (for a student) or students (for a tutor), with indices and key details.
Use case ends.
Extensions
- 2a. Index is invalid/out of range/not visible.
- 2a1. ConnectEd shows “The person index provided is invalid” Use case ends.
Use case: Save data (automatic)
MSS
-
User executes a data-changing command (e.g., add, match, unmatch, delete).
-
ConnectEd persists the updated data to disk automatically.
Use case ends.
Extensions
- 2a. Data file missing or corrupted on first run.
- 2a1. ConnectEd shows “No/Corrupted data found, creating new data file”.
-
2a2. ConnectEd creates a new empty data file.
Use case ends.
- 2b. Storage failure.
-
2b1. ConnectEd shows “Error saving data:
”. Use case ends.
-
Use case: Exit application
MSS
-
User requests to exit the application.
-
ConnectEd ensures all pending data is saved.
-
ConnectEd closes the application.
Use case ends.
Extensions
- 2a. Save fails during exit.
- 2a1. ConnectEd shows “Error: Unable to exit application”.
-
2a2. ConnectEd remains open so the user can retry or back up data.
Use case ends.
Non-Functional Requirements
- Should work on any mainstream OS as long as it has Java
17
or above installed. - Should be able to hold up to 1000 persons (500 tutors and 500 students) without a noticeable sluggishness in performance for typical usage.
- A user with above average typing speed for regular English text (i.e. not code, not system admin commands) should be able to accomplish most of the tasks faster using commands than using the mouse.
- Should respond to any command within 2 seconds under normal load conditions.
- Should provide clear and specific error messages for all invalid inputs, guiding users toward correct command format.
- Should prevent all duplicate entries as defined by the duplicate handling rules (same type, name, and phone number).
- Should recover gracefully from data file corruption by creating a new data file without crashing.
- Should validate 100% of user inputs before any data modification to prevent invalid data entry.
- Should remain fully operational after any validation error or failed command without requiring restart.
- Should store all data locally in JSON format that is human-readable and transferable across different operating systems.
- Should return filtered search results within 1 second for find operations on lists up to 1000 entries.
Glossary
- Mainstream OS: Windows, Linux, Unix, MacOS
- Private tuition centre database: A tuition database that is not meant to be shared with others
Definitions
-
Tutor / Student — Person types managed by the app (case-insensitive tokens
tutor
/student
). -
Subject — One of
{english, maths, chinese, science}
. -
Level — Integer 1–6 (students: single level; tutors: single level or range
x-y
, 1≤x≤y≤6). -
Price range —
min-max
dollars/hour, integers 1–200,min ≤ max
, no internal spaces. -
Typed index —
<INDEX>
(tutor) or<INDEX>
(student), whereINDEX
is 1-based on the current list view. - Match — A one-to-one link between a tutor and a student; Unmatch removes that link.
- Duplicate (person) — Same type and same name (case-insensitive) and same phone; duplicates are rejected.
- Recommend — Suggest tutors to a student, or students to a tutor, based on subject, level, and price compatibility.
Appendix: Instructions for manual testing
Given below are instructions to test the app manually.

Launch and shutdown
-
Initial launch
-
Download the jar file and copy into an empty folder
-
Double-click the jar file Expected: Shows the GUI with a set of sample contacts. The window size may not be optimum.
-
-
Saving window preferences
-
Resize the window to an optimum size. Move the window to a different location. Close the window.
-
Re-launch the app by double-clicking the jar file.
Expected: The most recent window size and location is retained.
-
-
{ more test cases … }
Adding a tutor
-
Adding a tutor.
-
Test case:
add tutor aaron /hp 91234567 /a Blk 30 Geylang Street 29, #06-40 /s mathematics /l 3 /p 20-30
Expected: Tutor is added to the list. Details of the added tutor shown in the status message. -
Test case:
add aaron
Expected: No tutor is added. Error details shown in the status message. Status bar remains the same. -
Other incorrect add commands to try:
add
,add tutor aaron /hp 0 /a Blk 30 Geylang Street 29, #06-40 /s mathematics /l 3 /p 20-30
Expected: Similar to previous.
-
Deleting a tutor
-
Deleting a tutor while all tutors are being shown.
-
Prerequisites: List all tutors using the
list tutors
command. Multiple tutors will be listed. -
Test case:
delete 1
Expected: First tutor is deleted from the list. Details of the deleted tutor shown in the status message. -
Test case:
delete 0
Expected: No person is deleted. Error details shown in the status message. Status bar remains the same. -
Other incorrect delete commands to try:
delete
,delete x
(where x is larger than the list size or smaller than 1)
Expected: Similar to previous.
-
Finding a student
-
Finding a student or students.
-
Test case:
find student /s english
Expected: Students that have the ‘english’ subject are being listed. -
Test case:
find student
Expected: No student is listed. Error details shown in the status message. Status bar remains the same. -
Other incorrect add commands to try:
find
,find student /s eng
Expected: Similar to previous.
-
Matching a student and tutor
-
Matching a student and tutor shown in the list.
- Prerequisites:
- Find tutor using the
find tutor ...
command. Take note of the index of the tutor (e.g.t1
). - Find student using the
find student ...
command. Take note of the index of the student (e.g.s1
).
- Find tutor using the
-
Test case:
match 1 2
Expected: Person with id1
and student with id2
are being matched. -
Test case:
match 0 0
Expected: No student and tutor matched. Error details shown in the status message. Status bar remains the same. - Other incorrect add commands to try:
match 1
,match 2
Expected: Similar to previous.
- Prerequisites:
-
{ more test cases … }
Recommending tutors to a student/ students to a tutor
-
Recommending tutors to a student/ students to a tutor.
-
Test case:
recommend 3 /s /l
Expected: Tutors/Students that match the subject and level of person with index3
are being listed. -
Test case:
recommend 1 /s /p
Expected: Tutors/Students that match the subject and price range of person with index1
are being listed. -
Test case:
recommend 2
Expected: Tutors/Students that match the subject, level and price range of person with index2
are being listed. -
Other incorrect add commands to try:
recommend
,recommend 5 e/
,recommend x
(where x is larger than the list size or smaller than 1)
Expected: Error message shown.
-
Saving data
-
Dealing with missing/corrupted data files
- {explain how to simulate a missing/corrupted file, and the expected behavior}
-
{ more test cases … }